分類
發燒車訊

003.Kubernetes二進制部署準備

一 前置準備

1.1 前置條件

相應的充足資源的Linux服務器;

設置相應的主機名,參考命令:

 1 hostnamectl set-hostname k8smaster

Mac及UUID唯一;

若未關閉防火牆則建議放通相應端口,如下:

Master節點——






規則

方向

端口範圍

作用

使用者

TCP

Inbound

6443*

Kubernetes API server

All

TCP

Inbound

2379-2380

etcd server client API

kube-apiserver, etcd

TCP

Inbound

10250

Kubelet API

Self, Control plane

TCP

Inbound

10251

kube-scheduler

Self

TCP

Inbound

10252

kube-controller-manager

Self

Worker 節點——

規則

方向

端口範圍

作用

使用者

TCP

Inbound

10250

Kubelet API

Self, Control plane

TCP

Inbound

30000-32767

NodePort Services**

All


其他更多前置準備見:

二 主要組件

2.1 核心組件

  • etcd:保存了整個集群的狀態;
  • apiserver:提供了資源操作的唯一入口,並提供認證、授權、訪問控制、API註冊和發現等機制;
  • controller manager:負責維護集群的狀態,比如故障檢測、自動擴展、滾動更新等;
  • scheduler:負責資源的調度,按照預定的調度策略將Pod調度到相應的機器上;
  • kubelet:負責維護容器的生命周期,同時也負責Volume(CVI)和網絡(CNI)的管理;
  • Container runtime:負責鏡像管理以及Pod和容器的真正運行(CRI);
  • kube-proxy:負責為Service提供cluster內部的服務發現和負載均衡。

2.2 非核心組件

  • kube-dns:負責為整個集群提供DNS服務;
  • Ingress Controller:為服務提供外網入口;
  • Heapster:提供資源監控;
  • Dashboard:提供GUI;
  • Federation:集群聯邦提供跨可用區的集群;
  • Fluentd-elasticsearch:提供集群日誌採集、存儲與查詢。

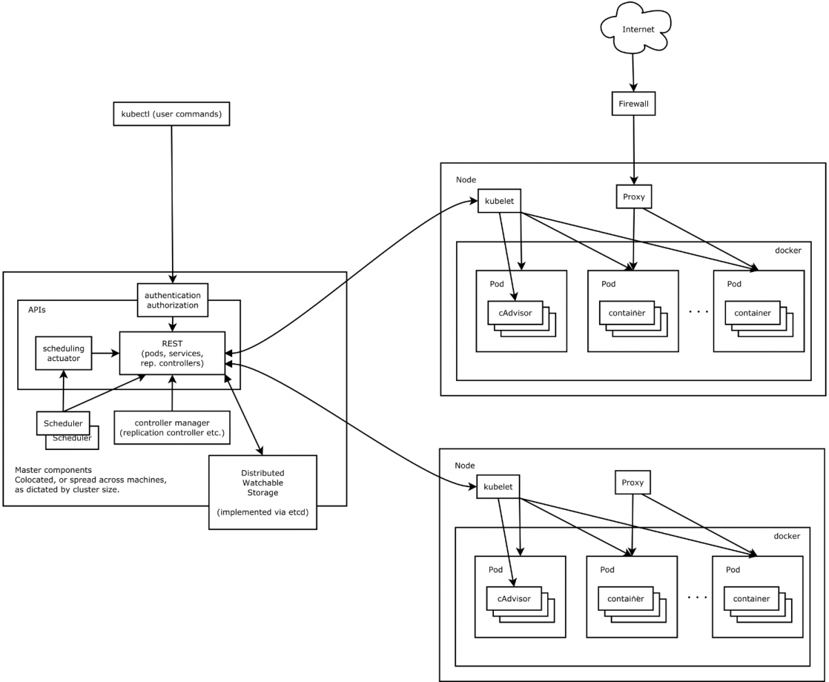
延伸1:對master節點服務組件的理解:

Master節點上面主要由四個模塊組成:APIServer,schedule,controller-manager,etcd。

APIServer: APIServer負責對外提供RESTful的kubernetes API的服務,它是系統管理指令的統一接口,任何對資源的增刪該查都要交給APIServer處理后再交給etcd,如架構圖中所示,kubectl(Kubernetes提供的客戶端工具,該工具內部就是對Kubernetes API的調用)是直接和APIServer交互的。

schedule: schedule負責調度Pod到合適的Node上,如果把scheduler看成一個黑匣子,那麼它的輸入是pod和由多個Node組成的列表,輸出是Pod和一個Node的綁定,即將這個pod部署到這個Node上。Kubernetes目前提供了調度算法,但是同樣也保留了接口,用戶可以根據自己的需求定義自己的調度算法。

controller manager: 如果APIServer做的是前台的工作的話,那麼controller manager就是負責後台的。每一個資源都對應一個控制器。而control manager就是負責管理這些控制器的,比如我們通過APIServer創建了一個Pod,當這個Pod創建成功后,APIServer的任務就算完成了。而後面保證Pod的狀態始終和我們預期的一樣的重任就由controller manager去保證了。

etcd:etcd是一個高可用的鍵值存儲系統,kubernetes使用它來存儲各個資源的狀態,從而實現了Restful的API。

延伸2:對master節點服務組件的理解:

每個Node節點主要由三個模板組成:kubelet、kube-proxy、runtime。

runtime:runtime指的是容器運行環境,目前Kubernetes支持docker和rkt兩種容器。

kube-proxy: 該模塊實現了kubernetes中的服務發現和反向代理功能。kube-proxy支持TCP和UDP連接轉發,默認基於Round Robin算法將客戶端流量轉發到與service對應的一組後端pod。服務發現方面,kube-proxy使用etcd的watch機制,監控集群中service和endpoint對象數據的動態變化,並且維護一個service到endpoint的映射關係,從而保證了後端pod的IP變化不會對訪問者造成影響。另外,kube-proxy還支持session affinity。

kublet:kublet是Master在每個Node節點上面的agent,是Node節點上面最重要的模塊,它負責維護和管理該Node上的所有容器,但是如果容器不是通過kubernetes創建的,它並不會管理。本質上,它負責使Pod的運行狀態與期望的狀態一致。

三 部署規劃

3.1 節點規劃

節點

IP

類型

運行服務

k8smaster01 172.24.8.71 Kubernetes master節點 docker、etcd、kube-apiserver、kube-scheduler、kube-controller-manager、kubectl、kubelet、kube-nginx、flannel
k8smaster02 172.24.8.72 Kubernetes master節點 docker、etcd、kube-apiserver、kube-scheduler、kube-controller-manager、kubectl、 kubelet、kube-nginx、flannel
k8smaster03 172.24.8.73 Kubernetes master節點 docker、etcd、kube-apiserver、kube-scheduler、kube-controller-manager、kubectl、 kubelet、kube-nginx、flannel
k8snode01 172.24.8.74 Kubernetes node節點1 docker、etcd、kubelet、proxy、flannel
k8snode03 172.24.8.75 Kubernetes node節點2 docker、etcd、kubelet、proxy、flannel

提示:本實驗使用三節點master部署,從而實現master的高可用。

3.2 組件及版本

  • Kubernetes 1.14.2
  • Docker 18.09.6-ce
  • Etcd 3.3.13
  • Flanneld 0.11.0
  • 插件:
    • Coredns
    • Dashboard
    • Metrics-server
    • EFK (elasticsearch、fluentd、kibana)
  • 鏡像倉庫:
    • docker registry
    • harbor

3.3 組件策略

kube-apiserver:

  • 使用節點本地 nginx 4 層透明代理實現高可用;
  • 關閉非安全端口 8080 和匿名訪問;
  • 在安全端口 6443 接收 https 請求;
  • 嚴格的認證和授權策略 (x509、token、RBAC);
  • 開啟 bootstrap token 認證,支持 kubelet TLS bootstrapping;
  • 使用 https 訪問 kubelet、etcd,加密通信;

kube-controller-manager:

  • 3 節點高可用;
  • 關閉非安全端口,在安全端口 10252 接收 https 請求;
  • 使用 kubeconfig 訪問 apiserver 的安全端口;
  • 自動 approve kubelet 證書籤名請求 (CSR),證書過期后自動輪轉;
  • 各 controller 使用自己的 ServiceAccount 訪問 apiserver;

kube-scheduler:

  • 3 節點高可用;
  • 使用 kubeconfig 訪問 apiserver 的安全端口;

kubelet:

  • 使用 kubeadm 動態創建 bootstrap token,而不是在 apiserver 中靜態配置;
  • 使用 TLS bootstrap 機制自動生成 client 和 server 證書,過期后自動輪轉;
  • 在 KubeletConfiguration 類型的 JSON 文件配置主要參數;
  • 關閉只讀端口,在安全端口 10250 接收 https 請求,對請求進行認證和授權,拒絕匿名訪問和非授權訪問;
  • 使用 kubeconfig 訪問 apiserver 的安全端口;

kube-proxy:

  • 使用 kubeconfig 訪問 apiserver 的安全端口;
  • 在 KubeProxyConfiguration 類型的 JSON 文件配置主要參數;
  • 使用 ipvs 代理模式;

集群插件:

  • DNS:使用功能、性能更好的 coredns;
  • Dashboard:支持登錄認證;
  • Metric:metrics-server,使用 https 訪問 kubelet 安全端口;
  • Log:Elasticsearch、Fluend、Kibana;
  • Registry 鏡像庫:docker-registry、harbor。

四 其他準備

4.1 手動添加解析

注意:以下4.1至4.7步驟可通過如下腳本快速實現:

  1 [root@k8smaster01 ~]# vi k8sinit.sh
  2 # Modify Author: xhy
  3 # Modify Date: 2019-06-23 22:19
  4 # Version:
  5 #***************************************************************#
  6 # Initialize the machine. This needs to be executed on every machine.
  7 
  8 # Add host domain name.
  9 cat >> /etc/hosts << EOF
 10 172.24.8.71 k8smaster01
 11 172.24.8.72 k8smaster02
 12 172.24.8.73 k8smaster03
 13 172.24.8.74 k8snode01
 14 172.24.8.75 k8snode02
 15 EOF
 16 
 17 # Add docker user
 18 useradd -m docker
 19 
 20 # Disable the SELinux.
 21 sed -i 's/^SELINUX=.*/SELINUX=disabled/' /etc/selinux/config
 22 
 23 # Turn off and disable the firewalld.
 24 systemctl stop firewalld
 25 systemctl disable firewalld
 26 
 27 # Modify related kernel parameters & Disable the swap.
 28 cat > /etc/sysctl.d/k8s.conf << EOF
 29 net.ipv4.ip_forward = 1
 30 net.bridge.bridge-nf-call-ip6tables = 1
 31 net.bridge.bridge-nf-call-iptables = 1
 32 net.ipv4.tcp_tw_recycle = 0
 33 vm.swappiness = 0
 34 vm.overcommit_memory = 1
 35 vm.panic_on_oom = 0
 36 net.ipv6.conf.all.disable_ipv6 = 1
 37 EOF
 38 sysctl -p /etc/sysctl.d/k8s.conf >&/dev/null
 39 swapoff -a
 40 sed -i '/ swap / s/^\(.*\)$/#\1/g' /etc/fstab
 41 modprobe br_netfilter
 42 
 43 # Add ipvs modules
 44 cat > /etc/sysconfig/modules/ipvs.modules <<EOF
 45 #!/bin/bash
 46 modprobe -- ip_vs
 47 modprobe -- ip_vs_rr
 48 modprobe -- ip_vs_wrr
 49 modprobe -- ip_vs_sh
 50 modprobe -- nf_conntrack_ipv4
 51 EOF
 52 chmod 755 /etc/sysconfig/modules/ipvs.modules
 53 bash /etc/sysconfig/modules/ipvs.modules
 54 
 55 # Install rpm
 56 yum install -y conntrack ntpdate ntp ipvsadm ipset jq iptables curl sysstat libseccomp wget
 57 
 58 # Create k8s directory $$ Add system PATH
 59 mkdir -p  /opt/k8s/{bin,work} /etc/{kubernetes,etcd}/cert
 60 echo 'PATH=/opt/k8s/bin:$PATH' >>/root/.bashrc
 61 source /root/.bashrc
 62 
 63 # Reboot the machine.
 64 reboot
  1 [root@k8smaster01 ~]# cat <<EOF >> /etc/hosts
  2 172.24.8.71 k8smaster01
  3 172.24.8.72 k8smaster02
  4 172.24.8.73 k8smaster03
  5 172.24.8.74 k8snode01
  6 172.24.8.75 k8snode02
  7 EOF

提示:所有節點均建議如上操作。

4.2 添加docker賬戶

  1 [root@k8smaster01 ~]# useradd -m docker

提示:所有節點均建議如上操作。

4.3 關閉SELinux

  1 [root@k8smaster01 ~]# setenforce 0
  2 [root@k8smaster01 ~]# sed -i 's/^SELINUX=.*/SELINUX=disabled/' /etc/selinux/config

4.4 修正iptables

  1 [root@k8smaster01 ~]# systemctl stop firewalld
  2 [root@k8smaster01 ~]# systemctl disable firewalld			#關閉防火牆
  3 [root@k8smaster01 ~]# cat <<EOF >> /etc/sysctl.d/k8s.conf
  4 net.bridge.bridge-nf-call-ip6tables = 1
  5 net.bridge.bridge-nf-call-iptables = 1
  6 net.ipv4.ip_forward = 1
  7 EOF
  8 [root@k8smaster01 ~]# modprobe br_netfilter
  9 [root@k8smaster01 ~]# sysctl -p /etc/sysctl.d/k8s.conf

提示:所有節點均建議如上操作。

4.5 關閉swap

  1 [root@k8smaster01 ~]# sed -i '/ swap / s/^\(.*\)$/#\1/g' /etc/fstab
  2 [root@k8smaster01 ~]# echo "vm.swappiness = 0" >> /etc/sysctl.d/k8s.conf	#禁止使用 swap 空間,只有當系統 OOM 時才允許使用它
  3 [root@k8smaster01 ~]# sysctl -p /etc/sysctl.d/k8s.conf

4.6 其他調整

  1 [root@k8smaster01 ~]# cat <<EOF >> /etc/sysctl.d/k8s.conf
  2 vm.overcommit_memory = 1						# 不檢查物理內存是否夠用
  3 vm.panic_on_oom = 0							# 開啟 OOM
  4 net.ipv6.conf.all.disable_ipv6 = 1					# 關閉 IPV6
  5 EOF
  6 [root@k8smaster01 ~]# sysctl -p /etc/sysctl.d/k8s.conf
  7 [root@k8smaster01 ~]# mkdir -p  /opt/k8s/{bin,work} /etc/{kubernetes,etcd}/cert	#創建相應目錄
  8 [root@k8smaster01 ~]# yum install -y conntrack ntpdate ntp ipvsadm ipset jq iptables curl sysstat libseccomp wget

提示:必須關閉 tcp_tw_recycle,否則和 NAT 衝突,會導致服務不通;

關閉 IPV6,防止觸發 docker BUG。

4.7 加載IPVS

pod的負載均衡是用kube-proxy來實現的,實現方式有兩種,一種是默認的iptables,一種是ipvs,相對iptables,ipvs有更好的性能。且當前ipvs已經加入到了內核的主幹。

為kube-proxy開啟ipvs的前提需要加載以下的內核模塊:

  • ip_vs
  • ip_vs_rr
  • ip_vs_wrr
  • ip_vs_sh
  • nf_conntrack_ipv4
  1 [root@k8smaster01 ~]# cat > /etc/sysconfig/modules/ipvs.modules <<EOF
  2 #!/bin/bash
  3 modprobe -- ip_vs
  4 modprobe -- ip_vs_rr
  5 modprobe -- ip_vs_wrr
  6 modprobe -- ip_vs_sh
  7 modprobe -- nf_conntrack_ipv4
  8 EOF
  9 [root@k8smaster01 ~]# chmod 755 /etc/sysconfig/modules/ipvs.modules
 10 [root@k8smaster01 ~]# bash /etc/sysconfig/modules/ipvs.modules
 11 [root@k8smaster01 ~]# lsmod | grep -e ip_vs -e nf_conntrack_ipv4
 12 [root@k8smaster01 ~]# yum -y install ipvsadm

提示:所有節點均建議如上操作。

為了更好的管理和查看ipvs,可安裝相應的管理工具《002.LVS管理工具的安裝與使用》。

五 環境準備

5.1 配置免秘鑰

為了更方便遠程分發文件和執行命令,本實驗配置master節點到其它節點的 ssh 信任關係。

  1 [root@k8smaster01 ~]# ssh-keygen -f ~/.ssh/id_rsa -N ''
  2 [root@k8smaster01 ~]# ssh-copy-id -i ~/.ssh/id_rsa.pub root@k8smaster01
  3 [root@k8smaster01 ~]# ssh-copy-id -i ~/.ssh/id_rsa.pub root@k8smaster02
  4 [root@k8smaster01 ~]# ssh-copy-id -i ~/.ssh/id_rsa.pub root@k8smaster03
  5 [root@k8smaster01 ~]# ssh-copy-id -i ~/.ssh/id_rsa.pub root@k8snode01
  6 [root@k8smaster01 ~]# ssh-copy-id -i ~/.ssh/id_rsa.pub root@k8snode02

提示:此操作僅需要在master節點操作。

5.2 分發集群配置參數腳本

後續使用的環境變量都定義在文件 environment.sh 中,同時拷貝到所有節點的 /opt/k8s/bin 目錄:

  1 #!/usr/bin/bash
  2 
  3 # 生成 EncryptionConfig 所需的加密 key
  4 export ENCRYPTION_KEY=$(head -c 32 /dev/urandom | base64)
  5 
  6 # 集群 MASTER 機器 IP 數組
  7 export MASTER_IPS=(172.24.8.71 172.24.8.72 172.24.8.73)
  8 
  9 # 集群 MASTER IP 對應的主機名數組
 10 export MASTER_NAMES=(k8smaster01 k8smaster02 k8smaster03)
 11 
 12 # 集群 NODE 機器 IP 數組
 13 export NODE_IPS=(172.24.8.74 172.24.8.75)
 14 
 15 # 集群 NODE IP 對應的主機名數組
 16 export NODE_NAMES=(k8snode01 k8snode02)
 17 
 18 # 集群所有機器 IP 數組
 19 export ALL_IPS=(172.24.8.71 172.24.8.72 172.24.8.73 172.24.8.74 172.24.8.75)
 20 
 21 # 集群所有IP 對應的主機名數組
 22 export ALL_NAMES=(k8smaster01 k8smaster02 k8smaster03 k8snode01 k8snode02)
 23 
 24 # etcd 集群服務地址列表
 25 export ETCD_ENDPOINTS="https://172.24.8.71:2379,https://172.24.8.72:2379,https://172.24.8.73:2379"
 26 
 27 # etcd 集群間通信的 IP 和端口
 28 export ETCD_NODES="k8smaster01=https://172.24.8.71:2380,k8smaster02=https://172.24.8.72:2380,k8smaster03=https://172.24.8.73:2380"
 29 
 30 # kube-apiserver 的反向代理(kube-nginx)地址端口
 31 export KUBE_APISERVER="https://127.0.0.1:8443"
 32 
 33 # 節點間互聯網絡接口名稱
 34 export IFACE="eth0"
 35 
 36 # etcd 數據目錄
 37 export ETCD_DATA_DIR="/data/k8s/etcd/data"
 38 
 39 # etcd WAL 目錄,建議是 SSD 磁盤分區,或者和 ETCD_DATA_DIR 不同的磁盤分區
 40 export ETCD_WAL_DIR="/data/k8s/etcd/wal"
 41 
 42 # k8s 各組件數據目錄
 43 export K8S_DIR="/data/k8s/k8s"
 44 
 45 # docker 數據目錄
 46 export DOCKER_DIR="/data/k8s/docker"
 47 
 48 ## 以下參數一般不需要修改
 49 
 50 # TLS Bootstrapping 使用的 Token,可以使用命令 head -c 16 /dev/urandom | od -An -t x | tr -d ' ' 生成
 51 BOOTSTRAP_TOKEN="41f7e4ba8b7be874fcff18bf5cf41a7c"
 52 
 53 # 最好使用 當前未用的網段 來定義服務網段和 Pod 網段
 54 
 55 # 服務網段,部署前路由不可達,部署後集群內路由可達(kube-proxy 保證)
 56 SERVICE_CIDR="10.254.0.0/16"
 57 
 58 # Pod 網段,建議 /16 段地址,部署前路由不可達,部署後集群內路由可達(flanneld 保證)
 59 CLUSTER_CIDR="172.30.0.0/16"
 60 
 61 # 服務端口範圍 (NodePort Range)
 62 export NODE_PORT_RANGE="30000-32767"
 63 
 64 # flanneld 網絡配置前綴
 65 export FLANNEL_ETCD_PREFIX="/kubernetes/network"
 66 
 67 # kubernetes 服務 IP (一般是 SERVICE_CIDR 中第一個IP)
 68 export CLUSTER_KUBERNETES_SVC_IP="10.254.0.1"
 69 
 70 # 集群 DNS 服務 IP (從 SERVICE_CIDR 中預分配)
 71 export CLUSTER_DNS_SVC_IP="10.254.0.2"
 72 
 73 # 集群 DNS 域名(末尾不帶點號)
 74 export CLUSTER_DNS_DOMAIN="cluster.local"
 75 
 76 # 將二進制目錄 /opt/k8s/bin 加到 PATH 中
 77 export PATH=/opt/k8s/bin:$PATH
  1 [root@k8smaster01 ~]# source environment.sh
  2 [root@k8smaster01 ~]# for all_ip in ${ALL_IPS[@]}
  3   do
  4     echo ">>> ${all_ip}"
  5     scp environment.sh root@${all_ip}:/opt/k8s/bin/
  6     ssh root@${all_ip} "chmod +x /opt/k8s/bin/*"
  7   done

本站聲明:網站內容來源於博客園,如有侵權,請聯繫我們,我們將及時處理

【其他文章推薦】

※如何讓商品強力曝光呢? 網頁設計公司幫您建置最吸引人的網站,提高曝光率!!

網頁設計一頭霧水??該從何著手呢? 找到專業技術的網頁設計公司,幫您輕鬆架站!

※想知道最厲害的台北網頁設計公司推薦台中網頁設計公司推薦專業設計師”嚨底家”!!